切换至 "中华医学电子期刊资源库"

中华损伤与修复杂志(电子版) ›› 2025, Vol. 20 ›› Issue (05) : 412 -420. doi: 10.3877/cma.j.issn.1673-9450.2025.05.008

论著

对硒代甲硫氨酸逆转糖皮质激素介导的成骨细胞凋亡和成骨阻抑治疗大鼠激素性股骨头坏死的机制探索
马小杰1, 张贵慧2, 李润泽3, 王秋入4, 陈带领5, 马清伟6, 张磊6,(), 陈长军6,()   
  1. 1 250012 济南,山东中医药大学第二临床医学院 山东省千佛山医院骨外科
    2 250012 济南,山东第一医科大学第一附属医院(山东省千佛山医院)病理科
    3 271000 泰安八十八医院骨外科
    4 610041 成都,四川大学华西医院骨外科
    5 250012 济南,山东第二医科大学临床医学院 山东省千佛山医院骨外科
    6 250012 济南,山东第一医科大学第一附属医院(山东省千佛山医院)骨外科
  • 收稿日期:2025-03-29 出版日期:2025-10-01
  • 通信作者: 张磊, 陈长军
  • 基金资助:
    山东省自然科学基金(ZR2023QH517)

Mechanistic exploration of Selenomethionine in reversing glucocorticoid-mediated osteoblast apoptosis and osteogenesis inhibition for treating glucocorticoid-induced osteonecrosis of the femoral head in rats

Xiaojie Ma1, Guihui Zhang2, Runze Li3, Qiuru Wang4, Dailing Chen5, Qingwei Ma6, Lei Zhang6,(), Changjun Chen6,()   

  1. 1 Second Clinical Medical College of Shandong University of Traditional Chinese Medicine,Department of Orthopaedics Surgery,Shandong Provincial Qianfoshan Hospital,Ji'nan 250012,China
    2 Department of Pathology,the First Affiliated Hospital of Shandong First Medical University & Shandong Provincial Qianfoshan Hospital,Ji'nan 250012,China
    3 Department of Orthopaedics Surgery,Taian eighty-eight Hospital,Taian 271000,China
    4 Department of Orthopaedics Surgery,West China Hospital,Sichuan University,Chengdu 610041,China
    5 Clinical Medical College of Shandong Second Medical University,Department of Orthopaedics Surgery,Shandong Provincial Qianfoshan Hospital,Ji'nan 250012,China
    6 Department of Orthopaedic Surgery,the First Affiliated Hospital of Shandong First Medical University & Shandong Provincial Qianfoshan Hospital,Ji'nan 250012,China
  • Received:2025-03-29 Published:2025-10-01
  • Corresponding author: Lei Zhang, Changjun Chen
引用本文:

马小杰, 张贵慧, 李润泽, 王秋入, 陈带领, 马清伟, 张磊, 陈长军. 对硒代甲硫氨酸逆转糖皮质激素介导的成骨细胞凋亡和成骨阻抑治疗大鼠激素性股骨头坏死的机制探索[J/OL]. 中华损伤与修复杂志(电子版), 2025, 20(05): 412-420.

Xiaojie Ma, Guihui Zhang, Runze Li, Qiuru Wang, Dailing Chen, Qingwei Ma, Lei Zhang, Changjun Chen. Mechanistic exploration of Selenomethionine in reversing glucocorticoid-mediated osteoblast apoptosis and osteogenesis inhibition for treating glucocorticoid-induced osteonecrosis of the femoral head in rats[J/OL]. Chinese Journal of Injury Repair and Wound Healing(Electronic Edition), 2025, 20(05): 412-420.

目的

研究硒代甲硫氨酸(Se)对地塞米松(DEX)诱导的成骨细胞(OB)凋亡及成骨抑制的保护作用,并分析其对激素性股骨头坏死(SONFH)大鼠的保护效果。

方法

体外培养MC3T3-E1细胞,将MC3T3-E1细胞分为对照组(不进行任何干预)、DEX组(DEX 10 μmol/L)以及DEX+Se组(DEX 10 μmol/L + Se 10 μmol/L),使用CCK-8法测定各组细胞增殖活力;同时采用Real-time PCR和Western blot法检测OB成骨分化的变化;通过2,7-二氯荧光素二乙酸酯(DCFH-DA)探针法观察细胞活性氧(ROS)的累积情况,并运用流式细胞术、Real-time PCR以及Western blot检测细胞凋亡的改变;采用Western blot法检测Se对DEX作用下PI3K/Akt/GSK-3β信号通路相关分子表达的影响。取12只8周龄雄性SD大鼠分为3组,每组4只,均进行脂多糖肌内注射后,分为生理盐水对照组、甲泼尼龙(MPS)模型组、MPS+Se干预组,通过HE染色观察空骨陷窝的发生和治疗情况。

结果

在DEX作用下,MC3T3-E1细胞中ROS水平显著升高,同时细胞凋亡也显著增加,成骨分化能力显著下降。然而,Se可以通过减少DEX诱导的OB中ROS积累,抑制细胞凋亡,并激活PI3K/Akt/GSK-3β信号通路,有效缓解DEX引起的成骨功能障碍。经Se灌胃的SONFH模型大鼠,骨小梁的排列和数量相比MPS模型组大鼠得到显著的改善,空骨陷窝数量减少,骨坏死表现介于生理盐水对照组与MPS模型组之间。

结论

Se能够逆转DEX诱导的氧化应激损伤和细胞凋亡,并通过激活PI3K/Akt/GSK-3β信号通路缓解OB的成骨抑制作用,为SONFH的治疗提供潜在策略。

Objective

To investigate the protective effects of Selenomethionine (Se) against Dexamethasone (DEX)-induced apoptosis and osteogenic inhibition in osteoblasts (OB),and evaluate its protective role in steroid-induced osteonecrosis of femoral head (SONFH) in rats.

Methods

MC3T3-E1 cells were cultured in vitro and divided into 3 groups: control group (no intervention),DEX group (10 μmol/L DEX),and DEX+Se group (DEX 10 μmol/L + Se 10 μmol/L). Cell proliferation was assessed using the CCK-8 assay. Osteogenic differentiation was evaluated via Real-time PCR and Western blot analysis. Intracellular reactive oxygen species (ROS) accumulation was measured using the 2',7'-dichlorofluorescein diacetate (DCFH-DA) probe. Apoptosis was analyzed by flow cytometry,Real-time PCR,and Western blot. The effects of Se on the PI3K/Akt/GSK-3β signaling pathway under DEX exposure were examined using Western blot. Tweleve eight-week-old male SD rats were divided into 3 groups with 4 rats in each group. They were divided into normal saline control group, methylprednisolone (MPS) model group and MPS+Se intervention group respectively for intervention after all received intramuscular injection of lipopolysaccharide. Histological evaluation via hematoxylin-eosin (HE) staining was performed to assess the occurrence and treatment of empty bone lacunae.

Results

Treatment with DEX increased ROS production,enhanced apoptosis levels and significantly suppressed osteogenic differentiation capacity in MC3T3-E1 cells. However, Se could inhibit cell apoptosis by reducing the accumulation of ROS in DEX-mediated OB potentially through activation of the PI3K/Akt/GSK-3β signaling pathway and also effectively alleviated DEX-mediated ostengenic dysfunction. In rats administered Selenium by gavage, the arrangement and quantity of trabecular bone were significantly improved compared with those in the MPS model group, the number of empty bone lacunae was reduced, and manifestation of osteonecrosis was between that of control group and MPS model group.

Conclusion

Selenomethionine may protect against SONFH by activating the PI3K/Akt/GSK-3β signaling pathway,thereby reversing DEX-induced osteogenic inhibition,oxidative stress damage,and apoptosis in osteoblasts. Se could serve as a potential therapeutic agent for the prevention and treatment of SONFH.

表1 实时定量PCR引物序列
图1 不同浓度Se作用后各组MC3T3-E1细胞存活率。Se10、15、20 µmol/L时细胞存活率与0 µmol/L相比差异有统计学意义(F10 µmol/L=6.580、F15 µmol/L=4.316、F20 µmol/L=4.079),*P<0.05,**P<0.01,***P<0.001
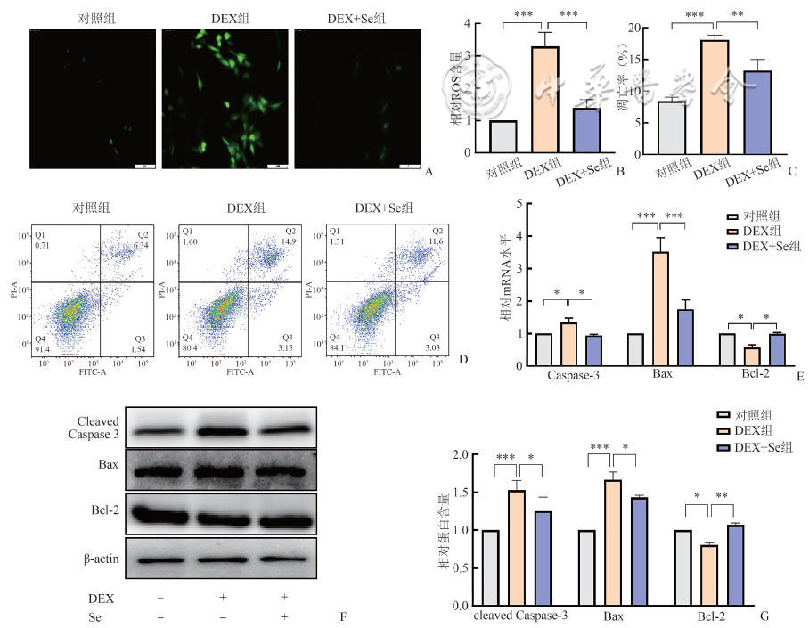
图2 Se对DEX作用下MC3T3-E1细胞氧化应激和细胞凋亡的影响。A、B示使用DCFH-DA荧光探针法检测各组MC3T3-E1细胞中ROS水平的变化并进行统计分析;C、D示采用Annexin V-FITC/PI双染流式细胞术评估不同处理对MC3T3-E1细胞凋亡的影响并进行统计分析;E示利用RT-PCR技术检测各组MC3T3-E1细胞中与凋亡相关的基因(Caspase-3、Bax和Bcl-2)表达变化并进行统计分析。与对照组相比,DEX组Caspase-3、Bax表达增加,Bcl-2表达下降(FCaspase-3=4.223、FBax=14.33、FBcl-2=5.393)。与DEX相比,DEX+Se组Caspase-3、Bax表达下降,Bcl-2表达增加(FCaspase-3=5.465、FBax=10.07、FBcl-2=5.096);F、G示运用Western blot方法分析不同处理对MC3T3-E1细胞中凋亡相关蛋白(cleaved Caspase-3、Bax和Bcl-2)表达水平的影响并进行统计分析。与对照组相比,DEX组cleaved Caspase-3、Bax表达增加,Bcl-2表达下降(Fcleaved Caspase-3=10.024、FBax=14.42、FBcl-2=14.58),与DEX组相比,DEX+Se组cleaved Caspase-3、Bax表达下降,Bcl-2表达增加(Fcleaved Caspase-3=4.841、FBax=4.476、FBcl-2=6.45)。*P<0.05,**P<0.01,***P<0.001
图3 Se对DEX作用下MC3T3-E1细胞成骨性能的影响。A示使用RT-PCR法检测各组MC3T3-E1细胞中成骨相关基因(Runx-2、ALP、Collagen Ⅰ和Osteocalcin)的表达变化,并进行统计分析。与对照组相比,DEX组Runx-2、ALP、Collagen Ⅰ、osteocalcin表达下降(FRunx-2=8.504、FALP=5.275、FCollagen Ⅰ=8.624、Fosteocalcin=13.37)。与DEX组相比,DEX+Se组Runx-2、ALP、Collagen Ⅰ、osteocalcin表达增加(FRunx-2=17.95、FALP=12.00、FCollagen Ⅰ=6.964、Fosteocalcin=7.346);B、C示采用Western blot法评估不同处理条件对MC3T3-E1细胞中成骨相关蛋白(ALP、Runx-2、Collagen Ⅰ)表达的影响,并进行统计分析。与对照组相比,DEX组Runx-2、ALP、Collagen Ⅰ表达下降(FRunx-2=9.766、FALP=11.45、FCollagen Ⅰ=9.905)。与DEX组相比,DEX+Se组Runx-2、ALP、Collagen Ⅰ表达增加(FRunx-2=10.286、FALP=7.37、FCollagen Ⅰ=6.046)。*P<0.05,**P<0.01,***P<0.001
图4 Se对糖皮质激素介导的MC3T3-E1细胞中PI3K/Akt/p-GSK3β信号通路的抑制作用。 A-D示利用 Western blot 方法检测不同处理条件对 MC3T3-E1 细胞中 PI3K/Akt/p-GSK3β信号通路的影响。与对照组相比,DEX组p-PI3K/PI3K、p-Akt/Akt、p-GSK-3β/GSK3β表达下降(t=7.812、8.672、8.302)。与DEX组相比,DEX-Se组p-PI3K/PI3K、p-Akt/Akt、p-GSK-3β/GSK-3β表达增加(t=4.780、5.565、4.940);E-F示Akt抑制剂MK2206和PI3K抑制剂LY294002对PI3K/Akt/GSK-3β信号通路的影响,及统计学分析。*P<0.05,**P< 0.01,***P<0.001
图5 Se对糖皮质激素诱导的大鼠股骨头坏死的影响。A示3组大鼠股骨头病理变化;B示3组大鼠股骨头空骨陷窝率统计分析与比较。***P<0.001
[1]
陈长军,赵鑫,罗月,等. 股骨头坏死保头治疗现状及预后影响因素的研究进展[J]. 中华骨科杂志202141(1): 49-57.
[2]
Changjun CDonghai LXin Z,et al. Mid- to long-term results of modified non-vascularized allogeneic fibula grafting combined with core decompression and bone grafting for early femoral head necrosis[J]. J Orthop Surg Res202015(1): 116.
[3]
Lewis JWFrost KNeag G,et al. Therapeutic avenues in bone repair: harnessing an anabolic osteopeptide,pepitem,to boost bone growth and prevent bone loss[J]. Cell Rep Med20245(8): 101657.
[4]
赵鑫,罗月,陈长军,等. 连接蛋白-43在大鼠激素性股骨头坏死组织和成骨细胞中的表达变化及调控机制[J]. 中华骨科杂志202141(16): 1152-1162.
[5]
陈长军,赵鑫,陈李毅乐,等. 外泌体在骨代谢及骨、关节疾病诊治中的研究进展[J]. 重庆医科大学学报202146(5): 610-617.
[6]
艾克热木江·阿尔肯,日夏提·帕尔哈提,张峥,等. miR-7对激素性股骨头缺血坏死细胞模型成骨分化的影响及内质网应激介导的凋亡机制[J]. 吉林大学学报(医学版)202349(4): 947-957.
[7]
Fan JWang YYang H,et al. Protosappanin B activates the Wnt pathway to protect against glucocorticoid-induced osteoblast inhibition and enhance bone formation[J]. Chem Biol Interact2025410:111436.
[8]
Chen KLiu YHe J,et al. Steroid-induced osteonecrosis of the femoral head reveals enhanced reactive oxygen species and hyperactive osteoclasts[J]. Int J Biol Sci202016(11): 1888-1900.
[9]
陈长军,王秋入,赵鑫,等. 骨质疏松症的发病机制及临床药物治疗研究进展[J]. 重庆医科大学学报202449(10):1031-1038.
[10]
Rayman MP. Selenium and human health[J]. Lancet2012379(9822): 1256-1268.
[11]
Cao JJGregoire BRZeng H. Selenium deficiency decreases antioxidative capacity and is detrimental to bone microarchitecture in mice[J]. J Nutr2012142(8): 1526-1531.
[12]
Skalny AVAschner MSilina EV,et al. The role of trace elements and minerals in osteoporosis: a review of epidemiological and laboratory findings[J]. Biomolecules202313(6):1006.
[13]
刘艺,刘源,刘金豹,等. 血清微量元素与营养素对骨坏死因果效应的孟德尔随机化分析[J]. 中国组织工程研究202428(33): 5326-5332.
[14]
Wang QYang ZLi Q,et al. Lithium prevents glucocorticoid-induced osteonecrosis of the femoral head by regulating autophagy[J]. J Cell Mol Med202428(10): e18385.
[15]
Chen CWang BZhao X,et al. Lithium promotes osteogenesis via Rab11a-facilitated exosomal Wnt10a secretion and β-catenin signaling activation[J]. ACS Appl Mater Interfaces202416(24): 30793-30809.
[16]
苗胜,周津如,雷星,等. 3D生物打印对明胶/海藻酸钠/硅酸镁锂复合细胞水凝胶支架成骨分化的影响[J]. 中华创伤杂志202137(10): 938-946.
[17]
Chen CFu LLuo Y,et al. Engineered exosome-functionalized extracellular matrix-mimicking hydrogel for promoting bone repair in glucocorticoid-induced osteonecrosis of the femoral head[J]. ACS Appl Mater Interfaces202315(24):28891-28906.
[18]
赵鑫,陈长军,李东海,等. 间隙连接蛋白-43调控骨组织细胞间平衡在激素性股骨头坏死中的研究进展[J]. 重庆医科大学学报202146(3): 257-262.
[19]
Li LZhao SLeng Z,et al. Pathological mechanisms and related markers of steroid-induced osteonecrosis of the femoral head[J]. Ann Med202456(1): 2416070.
[20]
Hu MXing LZhang L,et al. NAP1L2 drives mesenchymal stem cell senescence and suppresses osteogenic differentiation[J]. Aging Cell202221(2): e13551.
[21]
Zhang XPang RZhang K,et al. Apocynin exerts cytoprotective effects on Dexamethasone-induced osteoblasts by inhibiting oxidative stress through the Nrf2 signalling pathway[J]. J Cell Mol Med202327(23): 3911-3927.
[22]
Wu HLiao XWu T,et al. Mechanism of MiR-145a-3p/Runx2 pathway in Dexamethasone impairment of MC3T3-E1 osteogenic capacity in mice[J]. PLoS One202419(11): e0309951.
[23]
Tao SCYuan TRui BY,et al. Exosomes derived from human platelet-rich plasma prevent apoptosis induced by glucocorticoid-associated endoplasmic reticulum stress in rat osteonecrosis of the femoral head via the Akt/Bad/Bcl-2 signal pathway[J]. Theranostics20177(3): 733-750.
[24]
李润泽,刘启彬,陈长军,等. 黄豆黄苷对地塞米松诱导成骨细胞凋亡的影响[J]. 中国矫形外科杂志202432(24): 2264-2270.
[25]
陈钱,陈长军,候爽,等. 黄酮类化合物体外诱导肿瘤细胞凋亡及其机制研究进展[J]. 吉林医药学院学报201637(3): 228-232.
[26]
Rizwan HPal SSabnam S,et al. High glucose augments ROS generation regulates mitochondrial dysfunction and apoptosis via stress signalling cascades in keratinocytes[J]. Life Sci2020241: 117148.
[27]
Li SKim MJLee SH,et al. Metallothionein 3 promotes osteoblast differentiation in C2C12 cells via reduction of oxidative stress[J]. Int J Mol Sci202122(9):4312.
[28]
Li WJiang WSSu YR,et al. PINK1/Parkin-mediated mitophagy inhibits osteoblast apoptosis induced by advanced oxidation protein products[J]. Cell Death Dis202314(2): 88.
[29]
Nie ZDeng SZhang L,et al. Crocin protects against Dexamethasone-induced osteoblast apoptosis by inhibiting the ROS/Ca2+‑mediated mitochondrial pathway[J]. Mol Med Rep201920(1): 401-408.
[30]
Zhao XAlqwbani MLuo Y,et al. Glucocorticoids decreased Cx43 expression in osteonecrosis of femoral head: The effect on proliferation and osteogenic differentiation of rat BMSCs[J]. J Cell Mol Med202125(1): 484-498.
[31]
Chen CAlqwbani MZhao J,et al. Effects of teriparatide versus salmon calcitonin therapy for the treatment of osteoporosis in Asia: a meta-analysis of randomized controlled trials[J]. Endocr Metab Immune Disord Drug Targets202121(5): 932-942.
[32]
陈长军,马清伟,张磊,等. 骨质疏松性椎体压缩骨折的临床治疗进展[J]. 重庆医科大学学报202550(4): 488-495.
[33]
龚龙. 硒元素对预防激素致股骨头坏死的生物学作用评估[D]. 中国人民解放军医学院,2014.
[34]
Huang HJi FQi G,et al. Rehmannioside A promotes the osteoblastic differentiation of MC3T3-E1 cells via the PI3K/AKT signaling pathway and inhibits glucocorticoid-induced bone loss in vivo[J]. J Pharmacol Sci2024156(4): 247-257.
[35]
Deng SDai GChen S,et al. Dexamethasone induces osteoblast apoptosis through ROS-PI3K/AKT/GSK3β signaling pathway[J]. Biomed Pharmacother2019110: 602-608.
[36]
Zhao SJKong FQJie J,et al. Macrophage MSR1 promotes BMSC osteogenic differentiation and M2-like polarization by activating PI3K/AKT/GSK3β/β-catenin pathway[J]. Theranostics202010(1): 17-35.
[37]
Yin JZLi ZQZhang XD,et al. Bufotalin attenuates pulmonary fibrosis via inhibiting Akt/GSK-3β/β-catenin signaling pathway[J]. Eur J Pharmacol2024964:176293.
[1] 翟禹樵, 鲜思平, 陈明灿, 蒋珊. 动力交叉钉治疗股骨颈骨折后早期股骨头坏死风险预测[J/OL]. 中华关节外科杂志(电子版), 2025, 19(04): 402-408.
[2] 林志强, 李嘉欢, 张凯, 李文帅, 刘健, 邓泽群, 乔永杰, 周胜虎. 骨髓间充质干细胞在激素性股骨头坏死发病机制的研究进展[J/OL]. 中华关节外科杂志(电子版), 2025, 19(04): 464-471.
[3] 张耀林, 王腾, 杨曦, 罗欢, 徐永清. 骨形态发生蛋白2在股骨头坏死保髋治疗的研究进展[J/OL]. 中华关节外科杂志(电子版), 2025, 19(04): 472-477.
[4] 王章正, 莫亮, 何伟, 周驰, 陈镇秋, 方斌, 刘予豪. 股骨头坏死疼痛时间与软骨退变程度的病理学研究[J/OL]. 中华关节外科杂志(电子版), 2025, 19(01): 65-75.
[5] 王静, 赵乐, 曾健康, 李培杰, 谭飞, 李嘉欢, 乔永杰, 周胜虎. 富血小板血浆治疗早期股骨头坏死的研究进展[J/OL]. 中华关节外科杂志(电子版), 2024, 18(06): 773-777.
[6] 黄凤, 李文润, 冉永红, 谌莉, 刘泓伽, 王秋池, 郝玉徽. 贫铀对线粒体损伤影响的研究进展[J/OL]. 中华损伤与修复杂志(电子版), 2025, 20(02): 179-183.
[7] 丁天宇, 白新娜, 王雅丽, 申婷, 张剑英. 口腔-神经疾病研究中的秀丽隐杆线虫阿尔茨海默病模型转录组特征分析[J/OL]. 中华口腔医学研究杂志(电子版), 2025, 19(03): 160-169.
[8] 王杰艳, 胡博文, 梁辉. 细胞死亡在肾缺血再灌注损伤中的研究进展[J/OL]. 中华腔镜泌尿外科杂志(电子版), 2025, 19(05): 653-657.
[9] 郑俊, 吴杰英, 谭海波, 郑安全, 李腾成. EGFR-MEK-TZ三联合分子的构建及其对去势抵抗性前列腺癌细胞增殖与凋亡的影响[J/OL]. 中华腔镜泌尿外科杂志(电子版), 2024, 18(05): 503-508.
[10] 周玲, 肖颖, 李秋诗, 陈兆毅, 李琪, 吴园明. 亚麻木酚素通过circRNA HIPK3影响非小细胞肺癌A549 细胞凋亡及铁死亡的机制研究[J/OL]. 中华肺部疾病杂志(电子版), 2025, 18(03): 362-368.
[11] 吕巧, 闵迁, 姜露, 陈黔, 彭锦, 代黔. 过表达KLF7 对非小细胞肺癌细胞增殖凋亡的影响[J/OL]. 中华肺部疾病杂志(电子版), 2025, 18(01): 1-7.
[12] 杜霞, 马梦青, 曹长春. 造影剂诱导的急性肾损伤的发病机制及干预靶点研究进展[J/OL]. 中华肾病研究电子杂志, 2024, 13(05): 279-282.
[13] 杨以太, 王淑莹, 陈月阳, 王景景, 李泽萌, 任党利, 孙洪涛. 莪术醇通过调控eif2a/CHOP信号通路介导的细胞凋亡抑制创伤后应激障碍[J/OL]. 中华神经创伤外科电子杂志, 2025, 11(02): 103-110.
[14] 张耕毓, 唐冲, 张昆, 张辉, 张清华, 刘家帮. 股骨头坏死髓芯减压术的文献计量学分析及单中心病例报道[J/OL]. 中华临床医师杂志(电子版), 2024, 18(08): 771-780.
[15] 江倩, 王红蕊, 朱玥荃, 李响, 耿晓坤, 李凤武. 药物诱导亚低温对缺血性脑卒中的神经保护作用及DRP-1 调控线粒体功能在其中的潜在分子机制[J/OL]. 中华脑血管病杂志(电子版), 2024, 18(06): 586-594.
阅读次数
全文


摘要


AI


AI小编
你好!我是《中华医学电子期刊资源库》AI小编,有什么可以帮您的吗?